Instance Verification Kit (IVK)

spin lock @ [81161+38+/linux-3.19-rc1/drivers/net/ethernet/ti/tlan.c]
Instance Signature: lock

The Matching Pair Graph:


Function Name
Control Flow Graph (CFG)
Events Flow Graph (EFG)
Source Correspondence
tlan_finish_reset [59856+17+/linux-3.19-rc1/drivers/net/ethernet/ti/tlan.c]
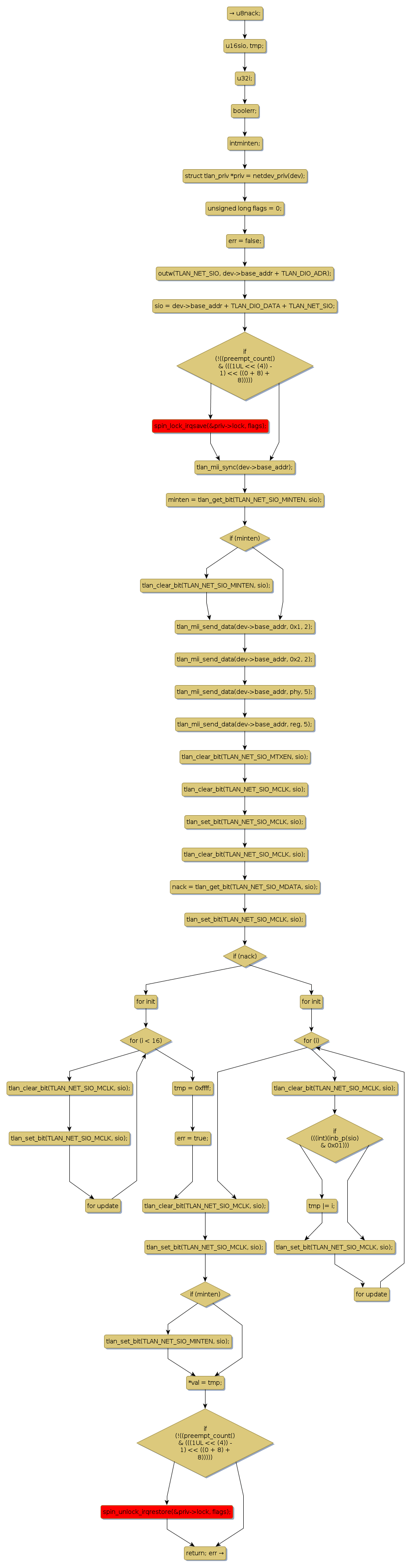
tlan_mii_read_reg [76623+17+/linux-3.19-rc1/drivers/net/ethernet/ti/tlan.c]
tlan_mii_write_reg [80870+18+/linux-3.19-rc1/drivers/net/ethernet/ti/tlan.c]
tlan_phy_finish_auto_neg [71964+24+/linux-3.19-rc1/drivers/net/ethernet/ti/tlan.c]
tlan_phy_power_down [67194+19+/linux-3.19-rc1/drivers/net/ethernet/ti/tlan.c]
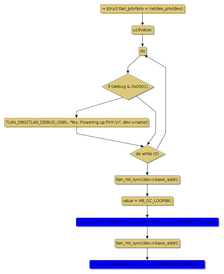
tlan_phy_power_up [68058+17+/linux-3.19-rc1/drivers/net/ethernet/ti/tlan.c]
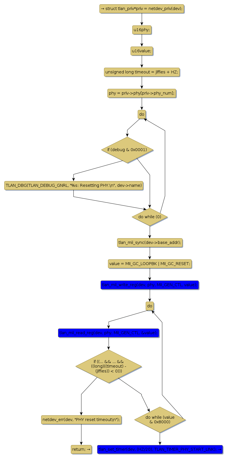
tlan_phy_reset [68591+14+/linux-3.19-rc1/drivers/net/ethernet/ti/tlan.c]
tlan_phy_start_link [69364+19+/linux-3.19-rc1/drivers/net/ethernet/ti/tlan.c]
tlan_set_timer [8846+14+/linux-3.19-rc1/drivers/net/ethernet/ti/tlan.c]